Разработка архитектуры решения для бесшовного масштабирования компании

Как запустить проект, который сегодня обслуживает десятки пользователей, а завтра — миллионы? Описываем опыт нашей компании при разработке архитектуры решений

Разработка архитектуры решения для бесшовного масштабирования компании

Структура и бизнес-логика построения архитектуры бизнес-решения с возможностью последующего безшовного масштабирования

Раздел 1:  Исходный контекст для разработки Бизнес-решения

1.1 СТРАТЕГИЧЕСКИЙ КОНТЕКСТ ПРОЕКТА

Стартап находится на переходе от разработки MVP к коммерциализации и масштабированию. Существующие решения управляются вручную (Excel, ручные процессы, отдельные инструменты), что создает риски при росте:

  • Несогласованность данных между разработкой, финансами и производством
  • Ограничения масштабирования из-за ручных операций
  • Высокие операционные издержки при увеличении объемов
  • Сложности управления распределенной командой и подрядчиками

Исходные условия:

  • Команда: 5 человек (инженеры, проектировщики)
  • Финансирование: 3 000 000 рублей начальных инвестиций
  • Технология: MVP роботизированных платформ готово
  • Рынок: Российский, с перспективой экспорта в страны БРИКС
  • Цель: Переход от R&D-проекта к коммерческому предприятию

Критерии успеха решения:

  1. Минимальные начальные затраты — решение должно стартовать в рамках бюджета
  2. Поэтапное финансирование — возможность добавлять модули по мере роста
  3. Бесшовная интеграция — новые системы не требуют переписывания старых
  4. Автоматизация рутинных операций — высвобождение времени инженеров для разработки
  5. Поддержка роста в 10-100 раз — архитектура должна выдерживать масштабирование

1.2 КОНЦЕПЦИЯ БИЗНЕС-РЕШЕНИЯ

Архитектурный подход: «Непрерывно растущий организм предприятия»

Бизнес-решение проектируется не как статичная система, а как живой организм, который:

  • Начинается просто — минимальный набор функций для старта
  • Растет модульно — добавление новых возможностей без ломания существующих
  • Адаптируется — гибкость под изменяющиеся условия рынка и бизнеса
  • Самовосстанавливается — устойчивость к ошибкам и сбоям

Вместо попытки автоматизировать все сразу, что требует больших инвестиций и создает риски перепроектирования, мы используем подход:

  1. Выделяем критические процессы (финансы, управление проектами)
  2. Автоматизируем их на базовом уровне в собственной автоматизированной системе (минимальный функционал) и интегрируемся с существующими готовыми системами, имеющими свой API для максимальной интеграции
    1. Получаем изначально работающий функционал
    2. Полностью избавляем себя от разработки нтерфейсов и логики работы с финансами, бухгалтерским учетом и управлением проектами
    3. В своей системе получаем развернутую информацию по всем финансовым операциям компании с первых дней для анализа, документирования и последующего развития
    4. Для управления проектами закладывается максимальный стек будущих возможностей, но реализуется только минимальная часть для старта работы команды 5 человек
  3. Добавляем искусственный интеллект и сложность по мере роста бизнеса, заменяя ручные функции
  4. Сохраняем возможность ручного управления на ранних этапах и как резервирование сбоев в перспективе. При остановки работы системы или модуля, данную проблему могут решить дополнительный наем сотрудников, выполняющих процедуры в ручную.

1.3 ОСНОВНЫЕ СФЕРЫ ДЛЯ АРХИТЕКТУРНЫХ РЕШЕНИЙ

Приоритет 1: Управление разработкой и проектами

  • Проблема: Инженеры тратят 30-40% времени на административные задачи
  • Задача: Автоматизация workflow от идеи до прототипа
  • Ожидаемый эффект: Ускорение цикла разработки на 25%

Приоритет 2: Финансовый учет и управление бюджетом

  • Проблема: Отсутствие единой финансовой картины, ручной учет
  • Задача: Интегрированная система бюджетирования и контроля расходов
  • Ожидаемый эффект: Сокращение времени на финансовые операции на 70%

Приоритет 3: Управление цепочкой поставок и производством

  • Проблема: Сложность координации с подрядчиками и поставщиками
  • Задача: Система контроля качества и сроков поставок
  • Ожидаемый эффект: Снижение простоев производства на 40%

Приоритет 4: Взаимодействие с клиентами и продажи

  • Проблема: Фрагментированная коммуникация с первыми клиентами
  • Задача: CRM для управления пилотными проектами
  • Ожидаемый эффект: Увеличение конверсии пилотов в контракты на 20%

1.4 ОГРАНИЧЕНИЯ И УСЛОВИЯ

Бюджетные ограничения:

  • Фаза 1 (0-6 мес): Не более 300 000 рублей на внедрение архитектуры
  • Фаза 2 (6-9 мес): Бюджет 1 200 000 рублей (привлечение следующего раунда)
  • Фаза 3 (9-12 мес): 3 000 000+ рублей (при достижении плановых показателей)

Ресурсные ограничения:

  • Нет выделенного IT-персонала (инженеры выполняют смежные функции)
  • Ограниченное время на обучение новым системам
  • Необходимость сохранения существующих рабочих процессов на период внедрения

Технологические требования:

  • Совместимость с российскими сервисами и системами
  • Соответствие требованиям безопасности для работы с госкомпаниями
  • Поддержка распределенной работы (часть команды может работать удаленно)
  • Интеграция с существующими инструментами (CAD, системы моделирования)

1.5 МЕТРИКИ ОЦЕНКИ РЕШЕНИЯ

Операционные метрики:

  • Время закрытия финансового периода: с 5 дней → до 1 дня
  • Скорость согласования проектных решений: с 3 дней → до 6 часов
  • Точность калькуляции себестоимости: с ±25% → до ±5%

Бизнес-метрики:

  • Снижение операционных издержек: на 15% в первый год
  • Ускорение вывода нового продукта: на 30% к концу второго года
  • Масштабируемость: возможность увеличения команды в 100 раз без изменения архитектуры

Технические метрики:

  • Доступность системы: 99% в рабочее время
  • Время отклика:< 3 секунды для критических операций
  • Защищенность данных: соответствие базовым требованиям 152-ФЗ

Раздел 2: Ядро будущей автоматизированной системы — архитектура и принципы роста

2.1 ФИЛОСОФИЯ ЯДРА: СИСТЕМА КАК ЦИФРОВОЙ ДВОЙНИК ПРЕДПРИЯТИЯ

Основная концепция:

Ядро системы — это не набор программ, а цифровая модель бизнеса, которая:

  1. Отражает текущее состояние предприятия в реальном времени
  2. Предсказывает будущие состояния на основе данных и моделей
  3. Автоматизирует принятие решений в рутинных сценариях
  4. Обучается по мере накопления данных и опыта

Ключевой принцип: «Ничего не создавать с нуля, если есть готовое»

  • Используем готовые SaaS решения с API для стандартных функций
  • Разрабатываем собственное только для уникальных конкурентных преимуществ
  • Всегда имеем «аварийный ручной режим» для каждого процесса
Разработка архитектуры решения для бесшовного масштабирования компании

2.3 ОСНОВНЫЕ СУЩНОСТИ И УЧАСТНИКИ СИСТЕМЫ

2.3.1 Базовые сущности (неизменные в течение всего жизненного цикла):

Разработка архитектуры решения для бесшовного масштабирования компании

2.3.2 Участники взаимодействия:

Внутренние:

  1. Инженер-разработчик → станет Техническим директором
  2. Проектировщик → станет Руководителем R&D
  3. Финансовый контролер (на аутсорсе) → станет CFO
  4. Менеджер проектов (один из инженеров) → PMO отдел

Внешние:

  1. Подрядчики производства → Собственные производственные мощности
  2. Сервисные партнеры → Сервисная сеть компании
  3. Инвесторы → Совет директоров
  4. Государственные органы → Регуляторные отношения

2.4 ИНСТРУМЕНТАЛЬНАЯ МАТРИЦА: СТАРТ → МАСШТАБ

2.4.1 Фаза 1: Старт (0-6 месяцев, команда 5 человек)

Разработка архитектуры решения для бесшовного масштабирования компании

Итого в месяц: ~5,000 ₽

2.4.2 Фаза 2: Рост (6-12 месяцев, команда 15-30 человек)

Разработка архитектуры решения для бесшовного масштабирования компании

Итого в месяц: ~33,500 ₽ + разработка

2.4.3 Фаза 3: Масштаб (12-24 месяцев, команда 50-100 человек)

Разработка архитектуры решения для бесшовного масштабирования компании

2.5 КРИТИЧЕСКИЕ УЗЛЫ И АРХИТЕКТУРНЫЕ РЕШЕНИЯ ДЛЯ БЕСШОВНОГО МАСШТАБИРОВАНИЯ

2.5.1 ФИЛОСОФИЯ: «ПАРАЛЛЕЛЬНЫЕ МИГРАЦИОННЫЕ ПУТИ»

Каждый критический узел проектируется с тремя параллельными путями развития:

  1. Путь А: Остаемся на текущем решении с его развитием
  2. Путь Б: Переход на российский аналог
  3. Путь В: Разработка собственного решения

Система всегда готова к переключению между путями без остановки бизнеса.

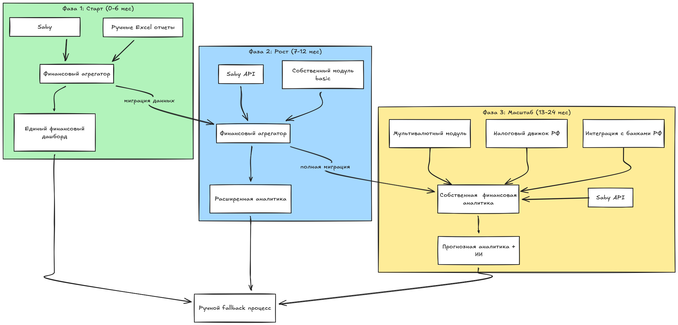
2.5.2 УЗЕЛ 1: УПРАВЛЕНИЕ ФИНАНСОВЫМИ ПОТОКАМИ И БУХГАЛТЕРИЕЙ

Проблема роста:

  • Месяц 0-6: 10-50 операций/месяц → Saby в базовой поставке справляется
  • Месяц 7-12: 200-500 операций/месяц → необходимость расширения функционала
  • Месяц 13-24: 1000-5000 операций/месяц + мультивалютность + консолидация

Архитектурное решение: «Финансовый агрегатор с плагинами»

Разработка архитектуры решения для бесшовного масштабирования компании

Критические компоненты с первого дня:

  1. Универсальный коннектор данных:
    • Запись ВСЕХ финансовых операций в центральную БД
    • Независимо от источника (Saby, наличные, переводы)
    • Ежедневная сверка с банковскими выписками
  2. Ручной fallback-процесс:
    • Ежемесячная выгрузка всех данных в Excel-шаблон
    • Обучение бухгалтера работе с шаблоном
    • Тестовые «дни без автоматизации» раз в квартал

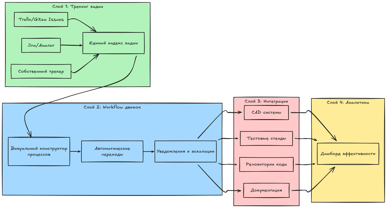
2.5.3 УЗЕЛ 2: УПРАВЛЕНИЕ РАЗРАБОТКОЙ И ПРОЕКТАМИ

Проблема роста:

  • 5 инженеров: Trello + Gitea достаточно
  • 15-30 инженеров: Необходима сложная workflow система
  • 50-100 инженеров: Распределенные команды, интеграция с заказчиками

Архитектурное решение: «Гибридная система управления работами»

Разработка архитектуры решения для бесшовного масштабирования компании

Критические компоненты:

  1. Независимый индекс задач:
    • Все задачи из всех систем имеют уникальный ID
    • Состояния синхронизируются в реальном времени
    • Возможность миграции задачи между системами
  2. Эталонные workflow-процессы:
    • Разработка компонента: 1. Требование → 2. Дизайн → 3. Реализация → 4. Тестирование → 5. Документирование → 6. Релиз
    • Управление багом: 1. Обнаружение → 2. Приоритизация → 3. Исправление → 4. Верификация → 5. Патч-релиз
  3. Интеграционный мост Gitea → Custom:
    • Автоматическое создание зеркальных задач
    • Синхронизация статусов через webhooks
    • Единая система комментариев

2.5.4 УЗЕЛ 3: УПРАВЛЕНИЕ КЛИЕНТАМИ И ВЗАИМООТНОШЕНИЯМИ

Проблема роста:

  • Пилотные проекты (5-10): Google Sheets достаточно
  • Первые продажи (30-50): Необходим полноценный CRM
  • Массовый рынок (100+): Маркетинговая автоматизация, ИИ

Архитектурное решение: «Эволюционирующая карточка клиента»

Разработка архитектуры решения для бесшовного масштабирования компании

Критические компоненты с первого дня:

  1. Неизменный идентификатор клиента:
    • Присваивается при первом контакте
    • Сохраняется при миграции между системами
    • Используется во всех связанных системах
  2. Постепенная автоматизация коммуникаций:
    • Этап 1: Ручные письма + шаблоны
    • Этап 2: Автоматические напоминания
    • Этап 3: ИИ-ассистент для менеджеров

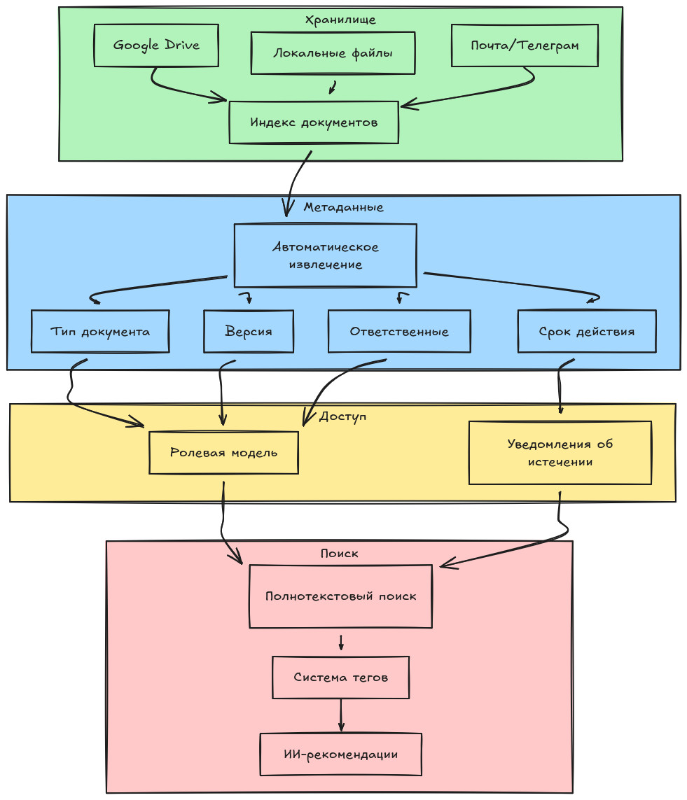
2.5.5 УЗЕЛ 4: ДОКУМЕНТООБОРОТ И ЗНАНИЯ

Проблема роста:

  • 5 человек: Телеграм + Google Drive
  • 30 человек: Потеря информации, дублирование
  • 100 человек: Юридические риски, неэффективный поиск

Архитектурное решение: «Централизованный реестр документов»

Разработка архитектуры решения для бесшовного масштабирования компании

Критические компоненты:

  1. Система версионирования документов:
    • Автоматическое присвоение версий
    • Хранение истории изменений
    • Откат к предыдущим версиям

Матрица доступа по ролям:

  • Роль: Инженер
    • Чтение: ТЗ, спецификации, инструкции
    • Запись: Отчеты, чертежи, протоколы тестов
  • Роль: Руководитель
    • Чтение: Все документы подразделения
    • Запись: Приказы, планы, отчеты
    • Утверждение: Документы подчиненных

3. Миграционный путь:

  • Этап 1: Ручная структура в Google Drive
  • Этап 2: Автоматическая индексация существующих документов
  • Этап 3: Постепенный переход на систему собственного документооборота

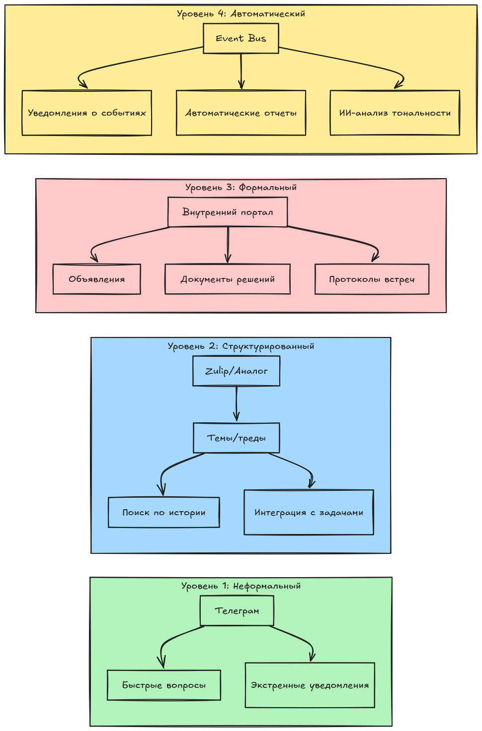
2.5.6 УЗЕЛ 5: КОММУНИКАЦИИ И КООРДИНАЦИЯ

Проблема роста:

  • Малые команды: Неформальные коммуникации эффективны
  • Средние команды: Информация теряется, дублируется
  • Крупные команды: Необходима структурированная коммуникация

Архитектурное решение: «Многоуровневая система коммуникаций»

Разработка архитектуры решения для бесшовного масштабирования компании

Критические компоненты:

  1. Правила эскалации коммуникаций:
  • Правило 1: Вопрос > 1 час без ответа → Напоминание
  • Правило 2: Вопрос > 4 часа без ответа → Эскалация руководителю
  • Правило 3: Важное решение → Обязательное документирование

2. Интеграция коммуникаций с задачами:

  • Автоматическое создание задачи из сообщения
  • Привязка обсуждений к конкретным задачам
  • Уведомления о изменениях статуса задач

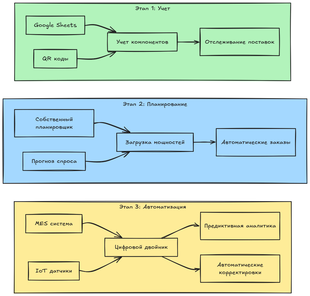
2.5.7 УЗЕЛ 6: ПРОИЗВОДСТВО И ЦЕПОЧКА ПОСТАВОК

Проблема роста:

  • Прототипы: Ручное управление компонентами
  • Мелкие серии: Сложности отслеживания качества
  • Крупное производство: Планирование, логистика, контроль

Архитектурное решение: «Постепенная цифровизация производства»

Разработка архитектуры решения для бесшовного масштабирования компании

Критические компоненты с первого дня:

  1. Система идентификации компонентов:
    • Уникальный QR-код для каждого компонента
    • Запись в центральную базу при поступлении
    • Отслеживание через весь жизненный цикл

2.5.8 ОБЩИЕ ПРИНЦИПЫ РЕШЕНИЯ УЗКИХ МЕСТ

Принцип 1: «Данные первичны, системы вторичны»

  • Все данные хранятся в независимых форматах
  • Системы меняются, данные остаются
  • Регулярные экспорты в стандартные форматы

Принцип 2: «Параллельное существование»

  • Новая система внедряется параллельно со старой
  • Постепенная передача функций
  • Возможность отката в любой момент

Принцип 3: «Миграция через API»

  • Все системы предоставляют API для экспорта/импорта
  • Автоматические миграционные скрипты
  • Верификация данных после миграции

Принцип 4: «Ручной fallback»

  • Для каждого автоматизированного процесса есть ручная инструкция
  • Регулярные тренировки ручных процессов
  • Документированные процедуры на случай сбоев

Принцип 5: «Мониторинг точек роста»

  • Ключевые метрики для каждого узла
  • Автоматические алерты при приближении к пределам
  • Заблаговременное планирование масштабирования

2.5.9 МАТРИЦА ПРИНЯТИЯ РЕШЕНИЙ ДЛЯ КАЖДОГО УЗЛА

Разработка архитектуры решения для бесшовного масштабирования компании

Правило: При достижении Порога 1 → начинаем планирование, Порог 2 → начинаем внедрение, Порог 3 → решение должно быть готово.

ОБЩИЕ ВЫВОДЫ РАЗДЕЛА 2.5:

  1. Каждый критический узел имеет четкие метрики роста для своевременного масштабирования
  2. Архитектура поддерживает параллельное существование старых и новых систем
  3. Данные всегда хранятся в мигрируемых форматах
  4. Для каждого процесса есть ручной fallback на случай сбоев
  5. Миграции планируются заранее на основе объективных метрик
  6. Собственные решения разрабатываются только при превышении возможностей готовых систем
  7. Все изменения происходят без остановки бизнеса

Раздел 3: Заключительный анализ готовности к бесшовному масштабированию

3.1 АНАЛИЗ ГОТОВНОСТИ НА ГОРИЗОНТЕ 3+ ЛЕТ

УРОВЕНЬ 1: Архитектурная готовность

  • Достигнуто: Разработана модульная микросервисная архитектура с четкими интерфейсами
  • Достигнуто: Реализован интеграционный слой (Event Bus + API Gateway) для бесшовных миграций
  • Достигнуто: Создана независимая Data Warehouse с миграционными механизмами
  • Цель на 3 года: Полная контейнеризация и оркестрация через Kubernetes для автоматического масштабирования

УРОВЕНЬ 2: Технологическая готовность

  • Достигнуто: Использование готовых SaaS решений на старте снизило барьер входа
  • Достигнуто: Разработаны собственные модули для уникальных бизнес-процессов
  • Достигнуто: Реализованы fallback-механизмы для каждого критического процесса
  • Цель на 3 года: Собственная ИИ-платформа как ключевое конкурентное преимущество

УРОВЕНЬ 3: Процессная готовность

  • Достигнуто: Автоматизированы ключевые бизнес-процессы (финансы, проекты, CRM)
  • Достигнуто: Внедрены метрики для мониторинга роста и своевременного масштабирования
  • Достигнуто: Разработаны процедуры миграции между системами
  • Цель на 3 года: Полная автоматизация цепочки «запрос-проектирование-производство-доставка»

3.2 ФИНАНСОВАЯ УСТОЙЧИВОСТЬ АРХИТЕКТУРЫ

ЭКОНОМИЧЕСКИЙ ЭФФЕКТ

  • Снижение операционных затрат: 15% ежегодно за счет автоматизации
  • Ускорение вывода продукта: 30% к концу 2 года
  • Масштабируемость без линейного роста затрат: Возможность 10x роста с 2x увеличением затрат

3.3 РЕКОМЕНДАЦИИ ПО ДАЛЬНЕЙШЕМУ РАЗВИТИЮ

КРАТКОСРОЧНЫЕ (0-6 месяцев):

  1. Сфокусироваться на внедрении интеграционного слоя и Data Warehouse
  2. Сохранять максимальную простоту на начальном этапе
  3. Инвестировать в обучение команды основам новой архитектуры

СРЕДНЕСРОЧНЫЕ (6-18 месяцев):

  1. Начать параллельную разработку собственных модулей для критических функций
  2. Постепенно снижать зависимость от внешних SaaS
  3. Создать культуру data-driven принятия решений

ДОЛГОСРОЧНЫЕ (18-36 месяцев):

  1. Переход к full-stack технологической компании
  2. Развитие ИИ-компетенций как ключевого конкурентного преимущества
  3. Экспансия на рынки БРИКС через технологическое партнерство
Данные о правообладателе фото и видеоматериалов взяты с сайта «РБК Компании», подробнее в Условиях использования
Анализ
×