На Сергея Лаврова возложены обязанности вице-мэра Бердска по строительству

Лавров Сергей Петрович

Лавров Сергей Петрович

Первый заместитель главы Бердска теперь отвечает еще и за строительную  отрасль

Строительную отрасль в Бердске с 6 октября временно курирует первый заместитель главы администрации Сергей Лавров. На него возложены дополнительные обязанности после увольнения вице-мэра по строительству Юрия Чудновца.

Напомним, Юрий Чудновец через полгода после трудоустройство в мэрию Бердска в октябре 2024 года прошел процедуру банкротства. Узнав об этом, прокурор Бердска Аркадий Козлов воспротивился, что банкрот занимает руководящую должность в администрации города. Прокурор потребовал уволить Чудновца, но мэр Бердска Семён Лапицкий отказался. И прокурор подал иск в суд. Но до заседания не дошло, так как 3 октября чиновник-банкрот уволился по собственному желанию.

Полный комплекс городского хозяйства

Сразу же, в первый рабочий день после ухода Чудновца, с 6 октября на первого заместителя главы администрации Бердска Сергея Лаврова, курирующего ЖКХ, транспорт, дорхоз и всё городское хозяйство, возложили дополнительные функции в сфере градостроительства. Это сделано в соответствии с распоряжением о распределении обязанностей между главой города и муниципальными служащими, замещающими должности муниципальной службы высшей группы должностей.

Теперь 42-летний Сергей Лавров ответственен за достаточно большой пласт жизнедеятельности Бердска и вопросы его безопасности, а также его перспективное развитие. Кроме того, в периоды отсутствия главы Бердска Сергей Лавров исполняет его обязанности.

Напомним, специалист в сфере теплоэнергетики новосибирец Сергей Лавров, имевший трехлетний период руководящей работы в МУП «КБУ»,  в январе 2024 года был принят на должность первого заместителя главы Бердска. Принимая его на работу, бывший мэр Роман Бурдин поставил приоритетные задачи: найти все возможные источники финансирования для подготовки к отопительному периоду и произвести структурные изменения в сфере ЖКХ Бердска.

В 2024 году Бердску не дали паспорт готовности к зиме из-за замечаний Ростехнадзора. В 2025 году паспорт готовности получен.

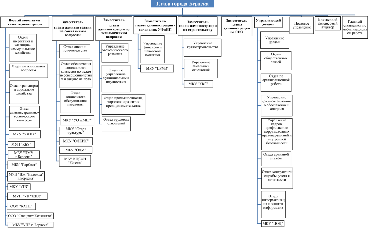
Кто управляет Бердском в 2025 году

В штатном расписании у главы Бердска Семёна Лапицкого (управляет городом с 13.02.2025) предусмотрено шесть заместителей.

  1. Первый замглавы администрации (курирует ЖКХ) – с 25.01.2024 Сергей Петрович Лавров
  2. Заместитель по экономическим вопросам – с 26.06.2024 Вера Евгеньевна Шляхто
  3. Заместитель по социальным вопросам – с 15.05.2023  Ольга Васильевна Добролюбская
  4. Заместитель по строительству – должность вакантна с 03.10.2025
  5. Заместитель по финансам и налоговой политике –  с 11.06.2024 Евгения Викторовна Малышева.
  6. Заместитель по вопросам СВО – должность утверждена 03.07.2025, но назначения не было.
Данные о правообладателе фото и видеоматериалов взяты с сайта «Бердск-Онлайн», подробнее в Условиях использования